保时捷911 Carrera GTS T-Hybrid与911 Turbo S Hybrid已凭借复杂精密的混动结构获得极高评价,但保时捷显然不打算止步。

最新提交至WIPO(世界知识产权组织)的专利文件表明,保时捷已经开始研究一套更先进、更轻、更强的新混动系统,核心在于轴向磁通电机,有望在未来彻底改变911的动力结构。
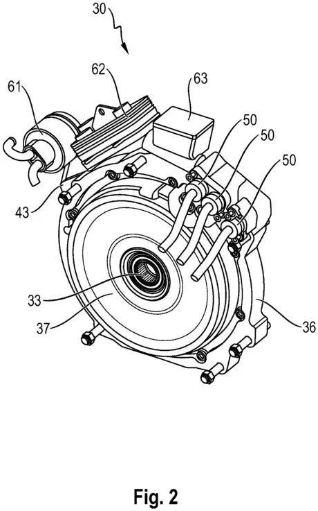
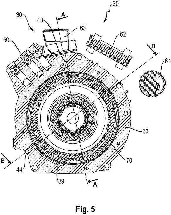
当前保时捷的混动车型,包括Cayenne、Panamera与最新911,普遍采用径向磁通电机,并直接装入8速PDK变速箱壳体。这种布局结构紧凑,但体积与重量受限,散热压力也不小。


新专利揭示的方向完全不同。
电机不再塞进PDK壳体,而是单独安置在发动机和变速箱之间,形成“夹层式结构”。它拥有独立外壳并专为双离合变速箱设计,同时配套增强型冷却系统,确保电机始终保持最佳温度区间。

这项布局之所以重要,关键在于“轴向磁通电机”本身。该技术由英国公司YASA最早在汽车领域推广,目前已被奔驰收购并垄断高端应用,它的优势极为突出:
-
仅约3英寸厚(≈76mm)
-
重量仅28磅(≈12.7kg)
-
最先进版本可输出1005匹马力
也正因如此,Ferrari、Lamborghini、McLaren的最新旗舰车型均采用这种结构,比如Ferrari SF90与296 GTB、Lamborghini Revuelto与Temerario以及McLaren Artura、W1。
相比之下,保时捷选择更难的一条路,不直接购买YASA的现成技术,而是自研。对一家追求极致工程的品牌来说,这意味着他们认为轴向磁通结构将深刻影响未来的911。

专利还提及一个关键点,电机将被整合进独立的前壳体,并仅匹配双离合变速箱。这意味着保时捷希望保持PDK的核心结构不变,同时让混动系统更易集成、更易维护、更具模块化优势。新冷却系统的加入可能进一步扩大电机的持续功率窗口,使其在赛道高温工况下更稳定。

保时捷已经官方确认,下一代GT3/GT3 RS必须“电气化”或“上涡轮”二选一,这套超薄电机有潜力让自然吸气的水平六缸继续存在,而不必使用涡轮增压来满足法规压力,如果轴向磁通电机足够轻、足够强、布置足够合理,那么未来的GT3仍可能保持它的自然吸气灵魂。

保时捷正在以混动形式重写911的动力系统,而轴向磁通电机,很可能就是下一篇章最关键的那枚齿轮。