9 月 18 日消息,中国新就业形态研究中心本月发布了《城市出行的就业韧性:网约车司机就业图景与职业表现(2025)》报告,对网约车司机的职业收入、工作体验、保障体系及发展趋势进行了系统分析。
报告显示,网约车司机月均收入 7623 元,在六类蓝领职业中(网约车司机、外卖员、货车司机、快递员、制造业普工、建筑工)位列第二。一线城市日均上线时间大于等于 8 小时的网约车司机平均收入为 11557.1 元。相比其他蓝领职业,网约车司机的收入满意度较高。

在网约车工作中,运价和单量、奖励和补贴、油电成本及提现效率等共同影响着司机的实际收益。抽成比例也影响司机的收入感知。数据显示,2024 年滴滴所有订单平均抽成比率为 14%。本次调研显示,滴滴抽成有高有低,也有很多负抽成,抽成是随供需情况、订单匹配难度、天气情况等条件变化而变化。按照交通部抽成“阳光行动”的要求,滴滴平台从 2022 年开始上线透明账单功能。本次调研中,有 44.3% 的司机了解滴滴透明账单。
网约车工作工时弹性高,司机可以依据个人与家庭需求自由上线或休息。50.3% 的网约车司机认为自己“工作时间长”,这一比例在外卖员、货车司机和建筑工分别为 68.7%、70.27%、85.1%。
绩效与认可方面,77.7% 的司机反馈可以通过透明账单了解收入及抽成比例。比较而言,仅 24.23% 的货车司机对运费有信心,75.77% 的司机担心货主拖欠运费。
成长与职业机会方面,网约车司机安全培训覆盖率高达 95%,继续从事意愿也达到最高(75.7%);外卖员培训率 82.3%,留任意愿 68.4%;货车司机与建筑工的培训覆盖率仅 65.22% 和 71.5%,对应的留任意愿则降至 50.29% 与 46.8%。
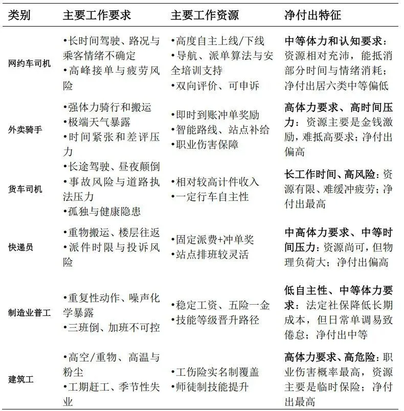
报告还比较了不同蓝领岗位的净付出,即工作要求与工作资源的比较。工作要求越高、工作资源越少,则该职业的净付出越重。总体而言,网约车司机的净付出属于中等偏低水平。

调研样本中,62.8% 的司机是家庭唯一的就业人员,有 77% 的司机是在失业后转入网约车行业。平台为传统岗位流失者提供了低门槛、高弹性的就业通道。超过一半的司机是家庭唯一或主要收入来源,约 8 成家庭处于财务压力偏重状态,这也促使他们倾向于选择可即时结算、时间弹性的工作模式。
这份基于 13 个省市 5400 多位网约车司机的调查报告显示,网约车司机的平均年龄约 39.8 岁,整体呈现“中年化”特征。
就工作时间看,网约车司机日均在线时长平均值为 6.41 小时。分布峰值出现在大约 10 小时附近,表明大多数司机的日均在线时长集中在 10 小时左右,但有 0.59% 的司机日均在线时长超过 15 小时。
中国新就业形态研究中心”是由首都经济贸易大学、中国就业促进会联合发起组建的学术研究机构,由首都经济贸易大学运营。该中心宗旨在于推动新就业形态研究,为政府决策部门提供理论和实证分析证据,为新就业形态总量、就业质量、劳动关系、社会保障等领域研究提供平台。